欢迎来到医院招聘网、全世界医药人才信息汇聚于此,欢迎各位在此交流指导!
☕ 登录✚ 注册

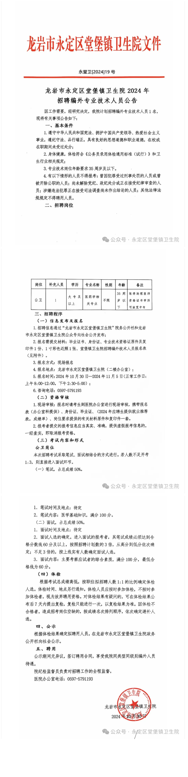
 卫生人才网 -> 福建医药招聘 ->龙岩市永定区堂堡镇卫生院2024年招聘编外专业技术人员公告

    龙岩市永定区堂堡镇卫生院2024年招聘编外专业技术人员公告

     发布时间:2024-10-30 查看次数:300

    2024福建龙岩市永定区堂堡镇卫生院招聘编外1人公告已发布,医药人才网为大家收集整理事业单位卫生系统招聘信息,提供相关备考电子版资料和辅导课程。更多卫生人才招聘信息,可点击福建卫生人才招聘栏目。

    QQ截图20241030151800.png

    文章来源:https://mp.weixin.qq.com/s/H4EH_DAzuf3xITrnpX4--g

    • 发布时间:2024-10-30
    • 信息地区:福建   | 龙岩
    • 职位:
    • 信息ip:127.0.0.1
    • 信息说明:此条信息由网友自助发布,与医院招聘网立场无关! 删信息请联系管理员
    友情提示:求职要先交钱的,一律可视为骗子;要求送礼的,一律可视为骗子!夸大承诺的,请加强警惕心!如有虚假招聘信息联系管理员删除!
> [用户登录]  [用户注册]  登录后可评论!
共有0 条评论【提示:恶意评论,恶意广告会被封号.】