发布时间:2026-01-29 查看次数:198
2026年金华武义县第一人民医院招聘人员4人公告已发布,医药人才网为大家收集整理事业单位卫生系统招聘信息,提供相关备考电子版资料和辅导课程。更多卫生人才招聘信息,可点击浙江卫生人才招聘栏目。
武义县第一人民医院是武义的医疗、急救、科研与教学中心,是一所技术力量雄厚、环境优美、功能设施齐全、高质量发展的现代化三级乙等综合性医院。现为浙大邵逸夫医院武义院区,浙大城市学院医学院附属武义医院。
因业务发展需要,现面向社会公开招聘编外工作人员岗位分别是中药房药师、超声科报告助理员、驾驶员、护理人员。有关事项公告如下:
一、基本条件
1.拥护党的基本路线,遵纪守法,品德高尚,作风正派,具有较强的事业心和责任感,有良好的团队合作精神和较强的沟通能力;
2.具有与招聘岗位要求相适应的学历、专业、技能条件及岗位所需的其他条件;
3.具有适应岗位要求的身体条件;
4.无不良记录。
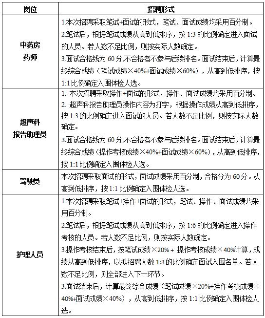
二、招聘岗位及条件

(点击图片查看)
三、招聘事宜
(一)报名
1.报名方式及所需材料
(1)线上报名
线上报名时间:即日起至2月2日17:00止。线上报考人员通过以下网址https://www.wenjuan.com/s/rUzea2a/填写报名表并上传相应佐证资料(报名表、身份证、毕业证、学位证、相关资格证书等)。
(2)线下报名
线下报名时间:即日起至2月2日17:00止(上午8:00-11:30.下午13:30-17:00.法定节假日、周末除外)。
武义县第一人民医院报名地点:武义县第一人民医院行政楼3楼组织人事部。
现场报名所需材料:身份证、毕业证、学位证、相关资格证等相关证件原件及复印件。
2.报考人员提交的所有注册信息和材料应当真实、准确、有效。凡提供虚假信息和材料获取报考资格的,或有意隐瞒本人真实情况的,一经查实,即取消报考资格。
(二)现场资格审核
时间:2026年2月9日8:00;8:10未到现场视作放弃本次招聘。
地点:武义县第一人民医院后勤综合楼3楼大教室。
(三)招聘考试
考试时间:2026年2月9日资格审核完成后。
考试地点:武义县第一人民医院后勤综合楼3楼大教室。

(点击图片查看)
(四)体检与考察
1.体检人选根据最终综合成绩从高分到低分按岗位招聘计划1:1比例确定,需在一周内完成入职体检,体检合格后组织考察。
2.体检不合格的、放弃体检资格的、考察对象考察结论为不宜录用的、在办理录用手续前放弃录用资格的,在同一批次岗位招聘面试合格人员中按综合成绩从高分到低分依次递补。
(五)公示和录用
1.体检和考察通过后,对拟录用人员进行公示。经公示无异议的,在公示结束后,办理相关手续,签订劳动合同。
2.拟录用人员必须在规定的时间内报到,逾期不能报到的取消录用资格。
3.三个月内可在同一批次岗位招聘面试合格人员中,按综合成绩从高分到低分依次递补。
四、其他未尽事宜电话联系或面议
武义县第一人民医院联系电话:0579-89082314/89082315.
附件:武义县第一人民医院医共体编外人员招聘报名表.doc
文章来源:https://mp.weixin.qq.com/s/XQCIGiiTdO-Dx4kklbb0Ew