发布时间:2026-04-03 查看次数:172
乐山市市中区肿瘤(第二人民)医院2026年上半年公开招聘编制外工作人员公告已发布,医药人才网为大家收集整理事业单位卫生系统招聘信息,提供相关备考电子版资料和辅导课程。更多卫生人才招聘信息,可点击四川卫生人才招聘栏目。
乐山市市中区肿瘤医院根据业务发展需要,面向社会自主招聘编外工作人员。现将有关事项公告如下:
招聘岗位及资格条件
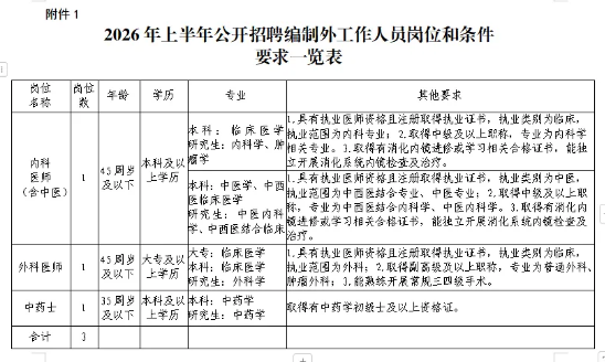
本次招聘为编制外招聘。具体岗位及名额详见《2026年上半年公开招聘编制外工作人员岗位和条件要求一览表》(附件1)。
招聘对象及应聘条件
招聘对象
符合招聘岗位具体条件要求的社会在职、非在职人员。
应聘者应同时具备下列条件
1.具有中华人民共和国国籍;
2.遵守宪法和法律;
3.拥护中国共产党领导和社会主义制度;
4.具有良好的政治素质和道德品行;
5.具有岗位所需的知识、技能及工作能力;
6.适应岗位要求的身体条件;
7.招聘岗位要求的其他条件。
有下列情况之一者,不得应聘
1.曾受过各类刑事处罚的;
2.曾被开除公职的;
3.有违法、违纪行为正在接受审查的;
4.尚未解除党纪、政纪处分的;
5.尚处于试用期内的新录用公务员;
6.按照《关于加快推进失信被执行人信用监督、警示和惩戒机制建设的意见》规定,由人民法院通过司法程序认定的失信被执行人;
7.国家和我省规定不得应聘到事业单位的人员,以及法律法规等规定的其他不能招聘为事业单位工作人员的情形。
本次招聘条件中涉及时间期限的,计算至本次招聘公告发布当日。
报名时间及方式
报名时间
2026年4月1日8:30 — 2026年4月10日17:00(节假日、双休日除外)。
联系人:周老师
联系电话:18384612321
地点:乐山市市中区肿瘤医院通江院区(凤凰路北段133号)组工人社科办公室。
报名方式
现场报名
现场报名需提交以下资料:
1.本人有效身份证、毕业证、学位证、资格证、住院医师规范化培训合格证及其他相关证明材料等原件和复印件一份。其中应届毕业生无法提供毕业证、规范化培训合格证的,可提供学信网“学籍在线验证报告”或学信网“教育部学历注册备案表”、住院医师规范化培训证明材料(复印件需A4纸幅面);
2.报名资料复印件要与对应的原件保持一致,并做到内容完整、页面整洁、无歪斜、无黑边及打印清晰。
温馨提示
(一)本次招聘工作的相关信息均通过本院官网(http://zlyy.wxlsw.net/)发布,请应聘者务必密切关注招聘进程并保持通讯畅通。如因应聘者个人通讯原因导致本人未能按要求参加资格审查、笔试、面试、体检、递补、聘用的,责任自负。
(二)取得聘用资格的人员在接到医院通知后,应在规定的时间内到单位报到,办理聘用相关手续。未按规定时间报到的视为自动放弃,取消其拟聘人员资格。
(三)如应聘者身份证遗失或过期不能及时补办有效证件的,请提供户口所在地公安部门出具的贴有本人照片并加盖鲜章的常住人口登记表。
(四)请应聘者认真阅读《公告》和岗位一览表(附件1),并如实填报个人信息。
附件1:2026年上半年公开招聘编制外工作人员岗位和条件要求一览表
附件2:乐山市市中区肿瘤(第二人民)医院公开招聘编制外工作人员报名信息表
文章来源:https://mp.weixin.qq.com/s/DVIdZhsisRY00lkw_xqfTw?mpshare=1&scene=1&srcid=0401cUEE0Xng5QCJo9PwmtZw&s