发布时间:2026-04-24 查看次数:4
一、招聘原则
坚持“公开、公正、竞争、择优”的原则。
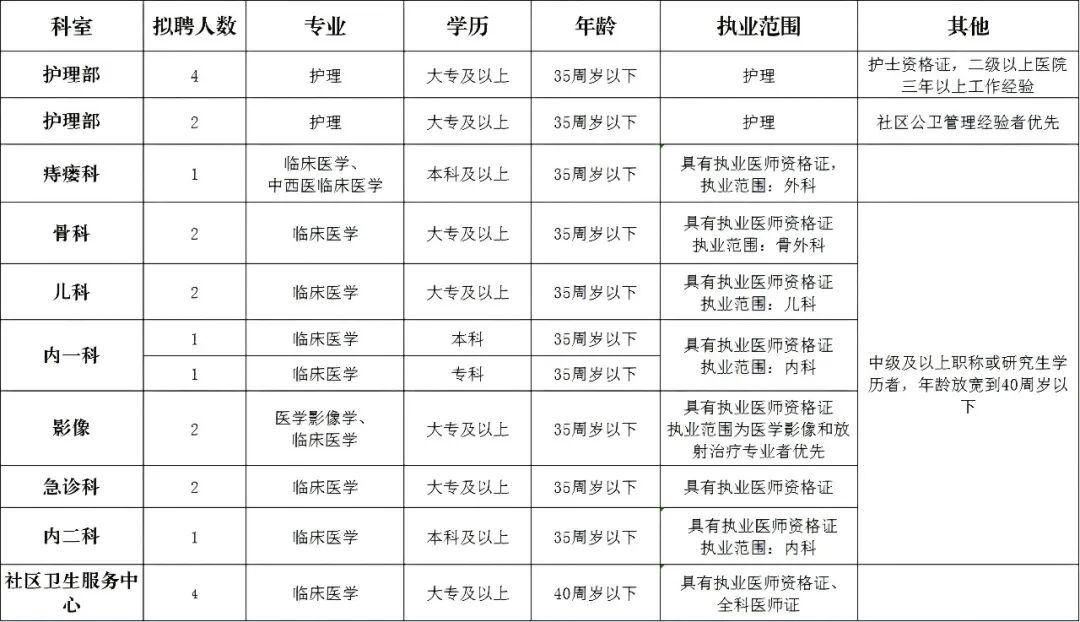
二、招聘计划

三、招聘条件
1.遵守宪法和法律,具有良好的政治素养,无违法违纪记录,品行端正。
2.热爱医疗卫生事业,遵守国家法律法规,遵守职业道德,爱岗敬业,身体健康,有良好的服务理念和奉献精神,具备岗位所需的专业或技能条件。
3.年龄要求:35周岁以下,即为1990年01月01日以后出生(含);40周岁以下,即为1985年1月1日以后出生(含)。
4.符合招聘岗位要求的其它条件。
5.有下列情形之一的人员,不得报考:
(1)不符合岗位招聘条件的人员;
(2)现役军人;
(3)在各级各类事业单位公开招聘中因违反《事业单位公开招聘违纪违规行为处理规定》被记入事业单位公开招聘应聘人员诚信档案库,且记录期限未满的人员;
(4)曾因犯罪受过刑事处罚的人员和曾被开除公职的人员、受到党纪政纪处分期限未满或者正在接受纪律审查的人员、处于刑事处罚期间或者正在接受司法调查尚未做出结论的人员;
(5)法律法规规定不得参加报考或聘用为事业单位工作人员的其他情形人员;
(6)招聘对象不得报考聘用后即构成《事业单位人事管理回避规定》第六条所列情形的岗位。
四、报名要求
(一)报名方式:
1.现场报名
2.网上报名:在报名时间内一次性将报名岗位要求的所有相关原件材料扫描成PDF文件(请确保所有内容打开后清晰完整),发送至邮箱458499287@qq.com(以招聘科室+本人姓名命名PDF文件)。
(二)报名地址:八公山区土坝孜街道纬六路淮南市第二人民医院门诊楼3楼政工科
(三)报名时间:2026年04月23日至2026年04月30日,上午8:00-11:30,下午14:30-17?00(休息日除外),逾期不予补报。
(四)报名提交材料:
1. 报名资格审查表(附件一);
2.本人有效居民身份证原件及复印件(正反面);
3.毕业证、学位证原件及复印件(成人本科需提供第一学历全日制大专毕业证);
4.岗位要求的相关资格证书原件及复印件;
5.工作证明(科室、年限、劳动合同、保险流水等)
6.一寸照片两张
(五)报名人员填写的信息必须与本人实际情况和所报考的岗位要求相一致,材料提交不齐全视为不合格,不予通过初审。凡弄虚作假者,一经查实,取消面试、聘用等资格。
五、考核录用方式
采用笔试和面试相结合的方式。在笔试人员中原则上按1:3比例从高分到低分确定面试人选,若笔试人数不足开考比例的,按实际人数确定面试人选。
综合成绩计算方法:
1.专业理论知识笔试成绩占考试总成绩的比例50%,面试成绩占总成绩的比例为50%。
2.综合成绩低于60分的考生不予录用,笔试、面试中有作弊行为的不予录用,并纳入征信记录。
笔试范围:专业理论知识。时间、地点另行通知。
3.本次考试不指定考试辅导用书,不举办也不委托任何机构举办任何形式的辅导和培训活动。
4.面试方式:采取半结构化面试方式进行,主要考查应聘人员有关的实际工作能力、综合素质等,满分为100分。面试成绩低于60分的,取消进入下一环节资格。面试的具体事宜另行通知。
六、体检
招聘体检由我院统一组织实施。根据考生综合成绩,按照招聘岗位计划数1:1的比例从高分到低分确定参加体检人选。体检费考生自理。体检不合格者不予录用。
七、考察
体检合格人员为考察对象。考察工作坚持德才兼备、以德为先的标准,根据拟招聘岗位要求,采取多种形式,全面了解考察对象的政治思想、道德品行、遵纪守法、自律意识、能力素质、工作态度、学习和工作表现等情况,对考察合格的人员进行聘用,考察不合格的人员取消其聘用资格。
八、签约聘用及待遇
1.对考察合格者,由院部确定拟聘用人员名单,在淮南市第二人民医院官网公示7天无异议后,按规定办理有关手续。
2.工资及福利待遇参照院内同类聘用制人员工资及福利待遇。
十二、相关事宜
本《公告》由淮南市第二人民医院负责解释。
咨询电话:0554-5611288
文章来源:https://mp.weixin.qq.com/s/ikdsJRiliVPYB3s4uqAFUg